官方微信
|
联系我们
|
English
首页
协会概况
协会简介
协会章程
分支机构
领导团队
联系我们
新闻中心
通知公告
协会动态
行业资讯
行业交流
交流活动
国际合作
团体标准
行业评估
法规标准
党建强会
公众沟通
公众活动
科普视频
科普文章
会员服务
入会须知
会员权益
会员登录
首页
协会概况
协会简介
协会章程
分支机构
领导团队
联系我们
新闻中心
通知公告
协会动态
行业资讯
行业交流
交流活动
国际合作
团体标准
行业评估
法规标准
党建强会
公众沟通
公众活动
科普视频
科普文章
会员服务
入会须知
会员权益
会员登录
CN
EN
搜索
当前位置:
首页
>
新闻中心
> 行业资讯
国务院联防联控医疗物资保障组印发《医用一次性防护服辐照灭菌应急规范(临时)》
2020-02-11 18:19
导 读
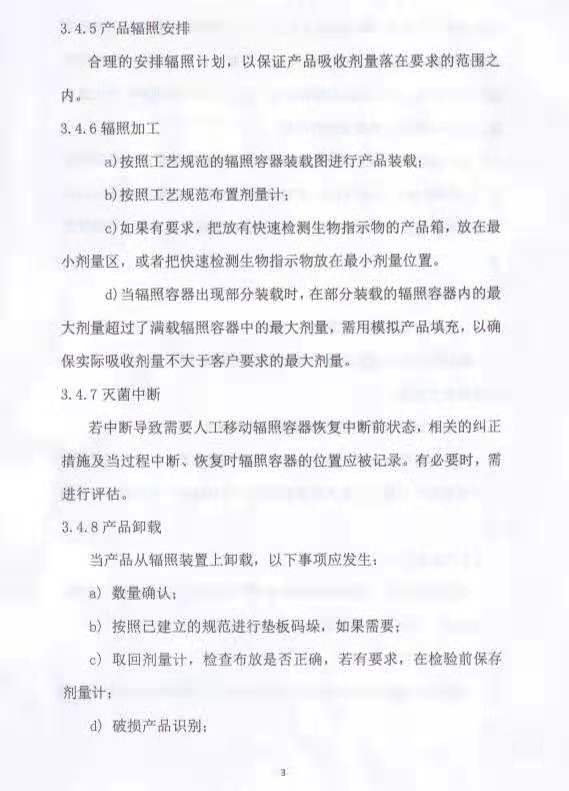
为保障疫情防控期间紧急医用一次性防护服的供给,确保质量安全可控,国务院应对新型冠状病毒感染的肺炎疫情联防联控机制医疗物资保障组近日印发通知,要求各省、自治区、直辖市及计划单列市工业和信息化主管部门、药品监督管理部门、卫生健康委,在疫情期间执行《医用一次性防护服辐照灭菌应急规范(临时)》,共有4条具体措施,属于此次疫情防控的临时应急措施,疫情结束后自行解除。
国务院应对新型冠状病毒感染的肺炎疫情联防联控机制医疗物资保障组关于疫情期间执行《医用一次性防护服辐照灭菌应急规范(临时)》的通知
肺炎机制医疗保障发〔2020〕112号
各
省、自治区、直辖市及计划单列市工业和信息化主管部门、药品监督管理部门、卫生健康委:
为保障疫情防控期间紧急医用一次性防护服的供给,确保质量安全可控,在国务院应对新型冠状病毒感染的肺炎疫情联防联控工作机制下,工业和信息化部、国家药监局、国家卫生健康委进行了研究,经组织专家审议,全国消毒器械标准化技术委员会、全国生物防护产品标准化归口单位投票表决通过了《医用一次性防护服辐照灭菌应急规范(临时)》。现将有关事项通知如下:
一、各地可按《医用一次性防护服辐照灭菌应急规范(临时)》(见附件1,以下简称《应急规范》)要求,采用辐照(钴60或电子加速器)方式对医用防护服进行灭菌,达到《应急规范》第4章放行条件的,判定为合格的医用一次性防护服。
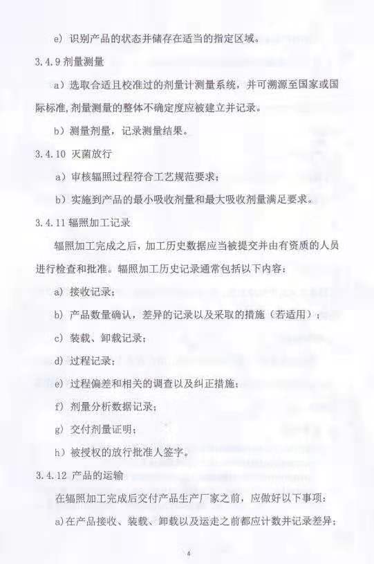
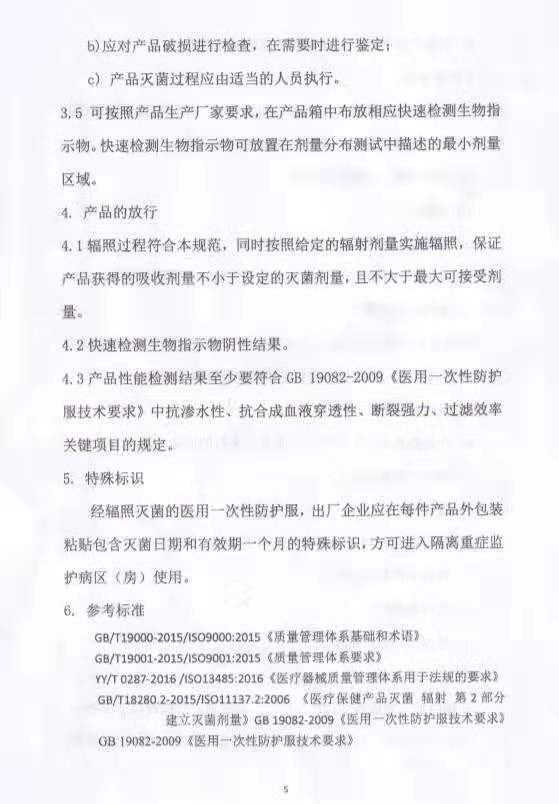
二、具有相应检验检测资质的机构,依据《医用一次性防护服辐照灭菌应急规范(临时)》的要求,对辐照灭菌医用一次性防护服实施检验,对产品性能(一次检测)、快速检测生物指示物(一次检测)、辐照吸收剂量(每灭菌批次检测)三大类指标进行检测并出具检测报告。
三、采用辐照灭菌方式生产医用一次性防护服的企业,应在每件医用防护服外包装上粘贴特殊标识(见附件2),提供符合产品放行要求的检测报告,并确保每件产品符合《应急规范》及相关质量标准的要求。辐照企业在提供辐照灭菌服务时,应在外包装箱指定位置粘贴辐照标签(包括:辐照企业名称、辐照日期、辐照批号等信息)。
四、医疗用品经销机构、医疗机构在接收和使用应急医用一次性防护服时,应注意核对检测报告、特殊标识及辐照标签,并确保在有效期内的应急医用一次性防护服方可进入重症隔离防护病区(房)使用。
以上措施属于此次疫情防控的临时应急措施,疫情结束后自行解除。
附件:
1.医用一次性防护服辐照灭菌应急规范(临时)
2.标识说明
工业和信息化部
国家药品监督管理局
国家卫生健康委员会
2020年2月7日
下一篇:
加拿大放射性同位素生产取得突破
上一篇:
国务院联防联控医疗物资保障组印发《医用一次性防护服辐照灭菌应急规范(临时)》
相关新闻
冲上热搜 第三届国际核技术应用产业发展大会四大亮点前瞻
2026-04-01
近代物理所合成新核素锫-235与镅-231
2026-04-01
第三届国际核技术应用产业发展大会将于4月在京举行
2026-03-31
加速器的自动“驾驶”(Accelerators on autopilot)
2026-03-26
单忠德会见国际原子能机构总干事格罗西
2026-03-26
报名即将截止丨2026年第一期注册核安全工程师执业资格考试培训
2026-03-25
四川发布:纽瑞特的“核”新十年
2026-03-25
国际原子能机构:如何安全可靠的运输放射性物质
2026-03-24