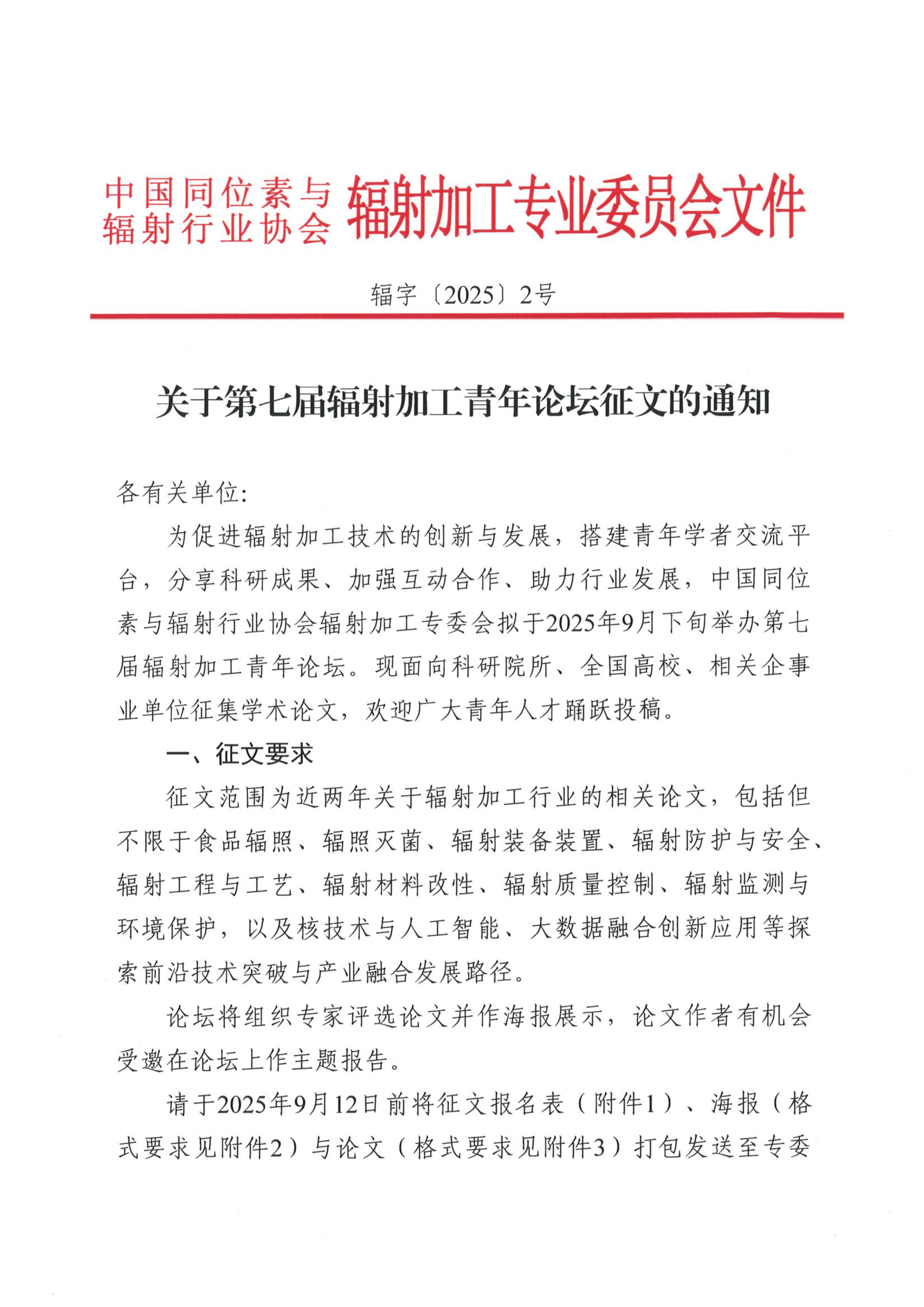
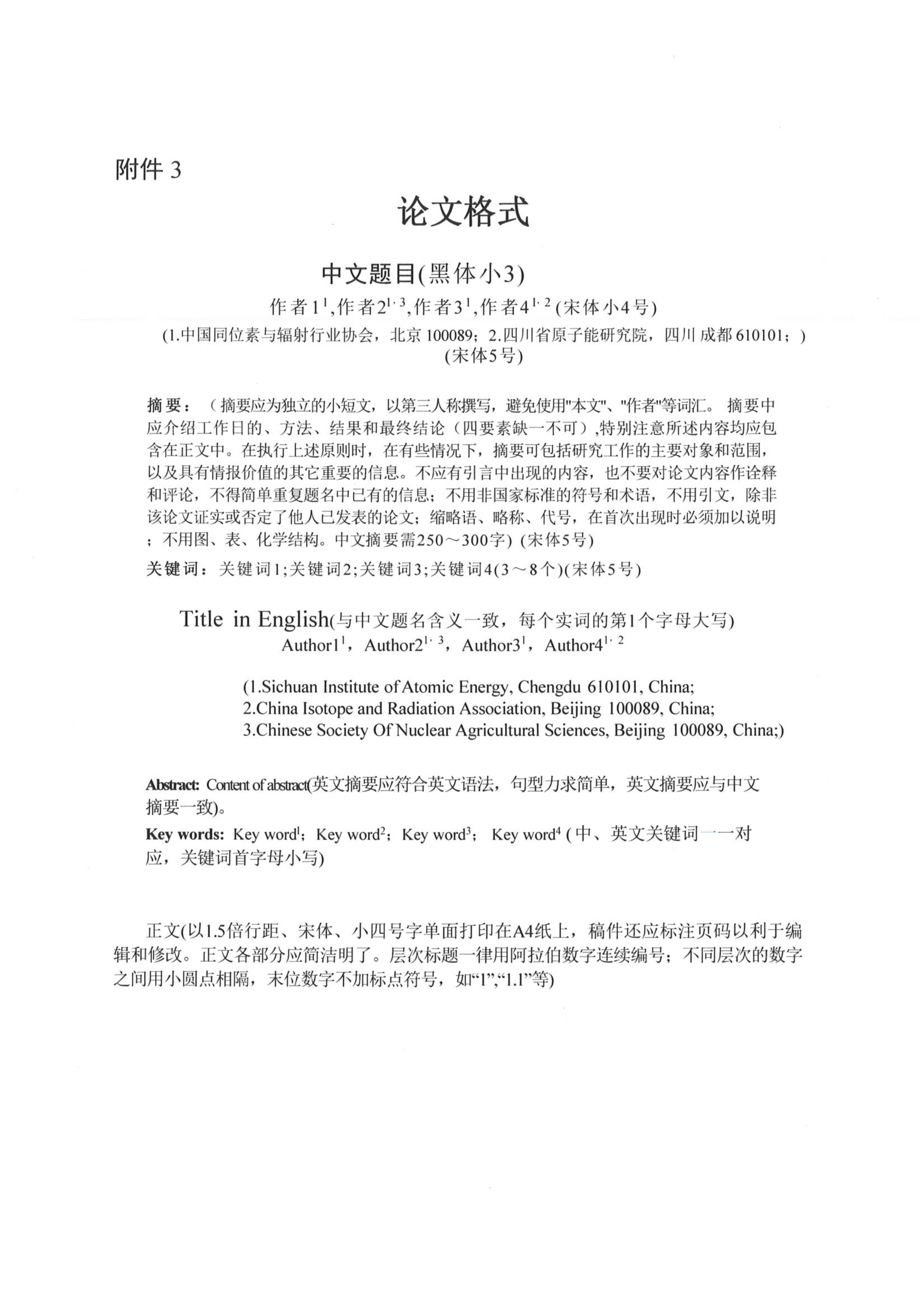
2025-08-25 16:32
附件下载:附件1-3:征文报名表、海报格式、论文格式.rar
2026-03-20
2026-03-17
2026-03-13
2026-03-09
2026-02-02
2026-01-23
2026-01-20
2026-01-12